跳到主要內容區
:::
回首頁
English
網路地圖
在校學生
新生資訊
International students
畢業校友
教職員
退休同仁
資訊服務
Menu
Menu
導師系統
導師資源
諮商輔導系統
導師業務
緊急事件
安心關懷
本功能需使用支援JavaScript之瀏覽器才能正常操作
導師相關總連結
首頁
導師專區
緊急事件
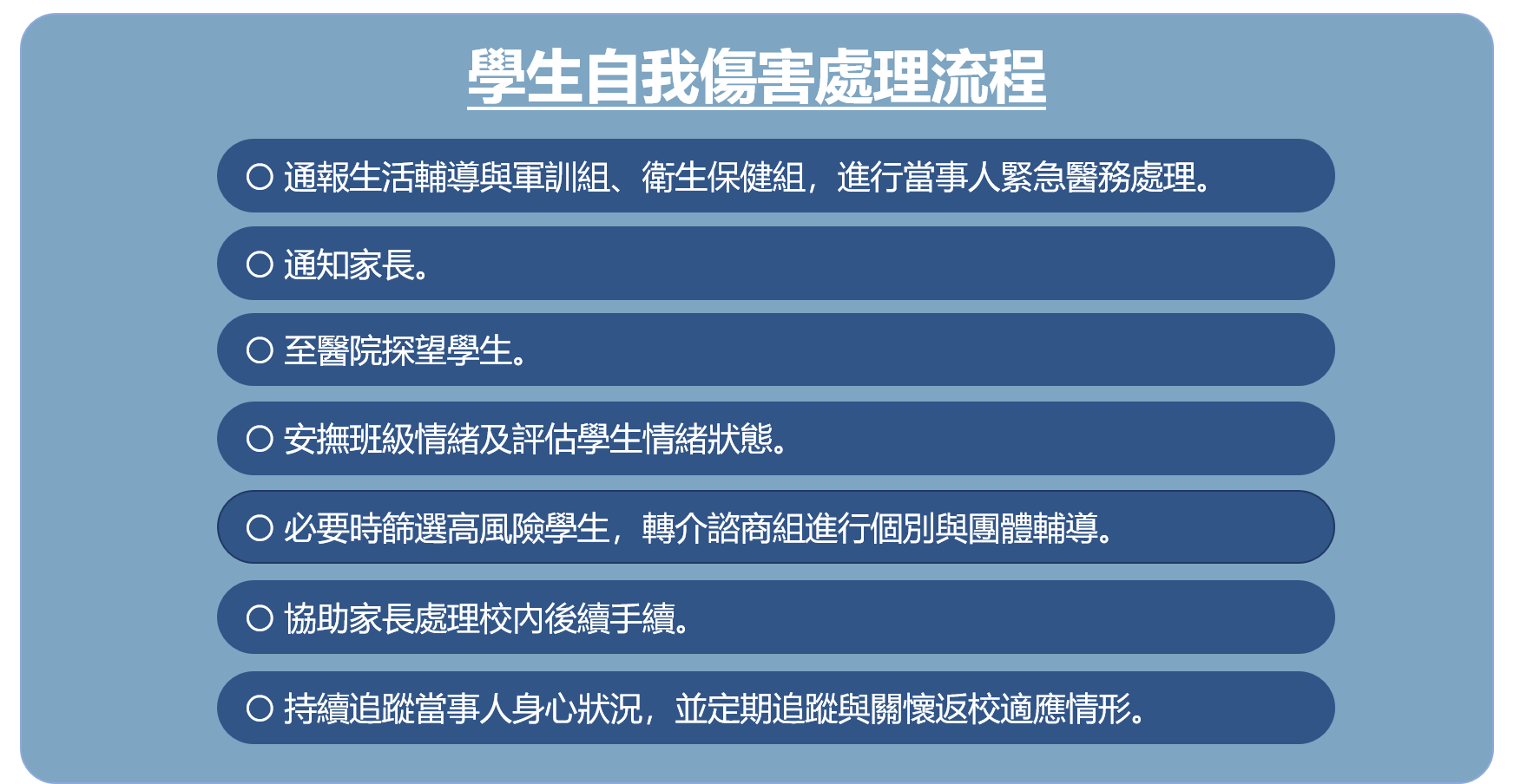
學生自我傷害
學生自我傷害
導師相關總連結
Close (Esc)
Share
Toggle fullscreen
Zoom in/out
Previous (arrow left)
Next (arrow right)